校园动态

当前位置: 首页 > 校园动态 > 正文

【喜迎党代会·发展巡礼】教务处:不忘教育初心 牢记育人使命 奋力开创学校教育教学工作新局面

作者:黄强/文 发布时间:2024年04月22日 15:22浏览次数:


编者按:九江学院第一次党代会以来,学校党委坚持以习近平新时代中国特色社会主义思想为指导,深入贯彻落实习近平总书记关于高等教育的重要论述,团结带领全校师生员工,积极抢抓机遇,改革创新,担当作为,学校办学水平和综合实力迈上新台阶。为迎接学校第二次党代会胜利召开,校园网特推出“喜迎党代会·发展巡礼”专栏,持续刊发各二级学院、机关部门和科研机构经验材料,全面回顾总结第一次党代会以来学校各方面取得的发展成果,激励全校师生员工担当实干、锐意进取,以优异成绩向学校第二次党代会献礼!


第一次党代会以来,学校始终坚持以习近平新时代中国特色社会主义思想为指导,全面贯彻党的教育方针,全面落实立德树人根本任务,持续深化本科教育教学改革,贯彻落实《深化新时代教育评价改革总体方案》等文件精神,强化应用型人才培养,加快构建竞争优势突出的特色学科专业体系,着力提高人才培养能力,教育教学质量显著提升。

 

加强党的领导,把牢社会主义办学方向


学校始终把坚持社会主义办学方向作为第一要务,加强党对教育工作的全面领导,成立党委教师工作委员会,着力通过顶层设计,加强对教师的思想教育和核心价值引领,把牢人才培养正确政治方向,站稳育人育才立场。坚持马克思主义指导地位,推动“思政课程”与“课程思政”同向同行,把思想政治工作贯穿教育教学全过程,推动全员、全过程、全方位育人。坚持把社会主义核心价值观融入教育全过程,深化中国特色社会主义宣传教育,培养德智体美劳全面发展的社会主义建设者和接班人。每个学期初,校院两级领导深入班级和课堂给大学生讲授思政课,已经成为九江学院育人工作的一个优良传统,并受到广大学生的认可和欢迎。

 

 

坚持立德树人,构建德智体美劳全面培养的教育体系


学校全面落实立德树人根本任务,先后出台《九江学院关于构建“五育并举”人才培养体系实施方案(试行)》《九江学院课程思政示范课程建设与管理办法》《九江学院深化课程思政建设与改革实施方案》等文件,坚持价值塑造、知识传授和能力培养融为一体,以修订完善人才培养方案为抓手,将思想政治教育、创新创业教育贯穿人才培养全过程,积极推进“五育并举”,全面推进课程思政教育教学改革。截至目前,学校共立项建设校级课程思政示范课程55门,获批省级课程思政示范课(教学名师、教学团队)3门;开展了课程思政案例库建设,遴选示范课优秀教学案例进行集中展示与分享;成立了“五育”研究中心和文科类、理工医类两个课程思政教学研究中心及课程思政教学指导委员会;在“田家炳杯”第八届全国师范院校师范生教学技能竞赛中获得二等奖、三等奖各1项;2022年以来,学校在全国师范生微课大赛中共获得特等奖3项、一等奖4项、二等奖7项;在全省大中小幼劳动教育宣传展示作品征集活动中获奖8项,其中一等奖1项、二等奖3项。2022年获批江西省第一批劳动教育特色示范学校;2023年获批国家语言文字推广基地。

 

 

突出成果导向,稳步推进产业引领的人才培养方案修订


根据《普通高等学校本科专业类教学质量国家标准》,围绕“学生中心、成果导向、持续改进”OBE理念,以培养适应区域经济建设应用型人才为需求,对本科专业人才培养方案持续优化完善,课程设置由传统的以输入为导向转变为以输出为导向,强调岗位能力培养,根据行业、企业对学生岗位能力要求反向设计、正向实施人才培养方案。进一步深化政产学研协同育人机制,积极与行业企业共同制定和实施本科人才培养方案。以高水平应用型人才培养为目标,突出专业人才培养特色,优化课程结构,控制总学分,开展校企合作课程建设,突出实践教学,建立以提高能力培养为主线的“层次+模块+平台”应用型人才实践教学体系。以专业认证为抓手促进专业建设,2021年开展了专业认证视角下的课程教学大纲制(修)订工作。

 

优化专业结构,加快推进专业内涵建设


专业结构与布局更加优化。学校落实新时代教育评价改革总体方案要求,主动适应国家重大战略、区域经济结构调整等需要,出台《九江学院本科专业设置管理办法(修订)》《九江学院本科专业结构优化调整专项行动工作方案2022-2024》等文件,完善专业动态调整和预警退出机制。根据专业设置“进一退一”原则,综合专业布局、专业办学条件与师资、江西省专业综合评价结果、专业招生与就业情况等,不断调整和优化学校整体专业结构,2023年实际招生专业75个,交叉融合专业8个,升级改造专业17个,停招和撤销与产业不够紧密的专业35个。


专业建设水平明显提高。以一流专业建设为抓手,精心打造一流专业,凸显专业优势特色。截至目前,共获批国家级一流本科专业建设点4个、省级14个;对标专业认证卓越标准,全面推进专业认证工作,1个专业通过师范类专业第二级认证,2个专业顺利通过教育部师范类专业二级认证专家组现场考查,另有4个专业即将迎来二级认证现场考查。

 

 

对标一流标准,扎实推进高水平课程建设


先后出台《九江学院在线开放课程建设与管理办法》《九江学院一流课程建设与管理办法》等文件,健全一流课程质量标准与管理体系。通过中期检查、督导专项听课评价、线上教学数据监控、验收评审等措施加强校级一流课程建设质量管理。积极引进线上优质资源,着力打造校级金课。学校共获批国家级一流课程6门、省级一流课程67门、省高校育人共享课程8门,并建有校级五类一流课程139门。同时,遴选校内优质课程上线公共平台,共有41门次课程上线超星学银在线、大学慕课、智慧树等平台,面向其他高校和社会学习者开放。出台《九江学院校企合作课程建设与管理办法》等文件,以校企合作课程立项建设为抓手推进高水平应用型大学建设。目前已立项54门校级校企合作课程,并择优推荐6门课程申报首批江西省校企合作一流课程。

 

规范教材管理,不断提升教材建设水平


出台《九江学院教材建设与管理办法》《九江学院教材建设规划(2021-2025)》等制度,突出学校党委对教材工作的高度重视,成立教材建设与管理领导小组,贯彻党和国家关于教材工作的重大方针政策,指导和统筹全校教材建设与管理工作,健全校内教材管理制度,负责教材规划、编写、审核、选用等。成立教材审核专家委员会,建立教材专家库,实施校院两级审核制度,坚持“凡编必审,凡选必审”原则。


支持教材编写、出版、研究,近年,获江西省普通高等学校优秀教材本科教育类二等奖1项,获批“十四五”职业教育国家规划教材2部。紧密围绕行业需求和产业发展趋势,以应用型人才培养为核心目标,鼓励具有丰富教学经验和行业背景的优秀教师,组建教材编写团队,开发内容丰富、形式多样的校企合作教材和数字教材。2023年,学校立项教材中,16项为校企合作开发教材,7项采用数字教材形式。


深化教学改革,全面提高教师能力和水平


不断深化教学创新改革,教师创新能力和教学水平显著提高。学校高度重视教学改革,出台《九江学院教学成果奖培育项目管理办法(试行)》,鼓励和支持广大教师坚持问题导向,不断总结教学实践中的先进经验,积极参与教学改革和研究工作,进一步推动和深化学校教育教学改革与研究;出台《九江学院青年教师导师培养制实施办法(试行)》,充分发挥中老年教师在培养青年教师工作中的“传、帮、带”作用,加强校内外教师教育教学研讨交流,分享经验,取长补短;秉承“以赛促建、以赛促用、以赛促教、以赛促改”的理念,不断完善教师教学竞赛体系,开展教师课堂教学竞赛、青年教师教学竞赛、教师教学创新大赛和混合式教学设计创新大赛和课程思政比赛等各类教学赛事,促使教师不断改进教学方式、提升教学水平。



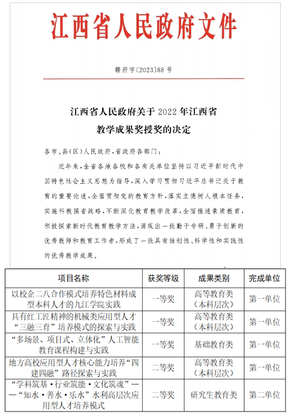
近年来,共获批教育部产学合作协同育人项目立项144项;获批江西省教学研究改革项目113项,其中重点项目22项;2021年,获批江西省教学成果一等奖2项、二等奖2项;2023年,江西省教学成果奖纳入江西省人民政府表彰常设项目,学校在奖项总数降低的情况下获得一等奖3项、二等奖2项,一等奖数量创历史新高;新增省级高水平教学团队14个、省级虚拟教研室3个、国家级普通话测试员1人;获得各级各类教师教学竞赛国家级奖5项、省部级奖76项。



强化产教融合,有效助推学校应用型转型


学校主动对接地方经济社会发展需求,不断强化人才培养模式改革,持续推进本科专业供给侧结构性改革,立足学校应用型办学定位,围绕区域经济产业链,近三年新增人工智能、数字经济、统计学、康复治疗学和复合材料工程等5个“四新”专业或与产业行业紧密结合的专业;加大力度搭建产教融合平台,积极与企事业单位、科研院所等探索建立满足实践教学需求的产教融合示范性实践教学基地,近年来共开拓建设了260余个校外实习实践教学基地;加快现代产业学院建设,逐步形成人才培养和科研创新合力,为区域经济社会发展培养更多高素质应用型人才,学校目前已成立九江学院有机硅新材料产业学院、智能制造产业学院等10个现代产业学院,其中省级重点产业学院1个,市级重点产业学院5个;推进深层次校企合作,推广“九江天赐订单班”模式,探索“订单制”校企合作人才培养新机制。


推进数字化建设,积极助力教学质量提升


加强教学投入,持续优化教学数字化建设。学校积极落实以人为本,加大教学投入,搭建标准化考场270余间,升级改造了微格教学实验室,分批更新了教室多媒体教学设备,智慧教室建设正在加速推进,为广大师生提供了更加便捷、高效的教学环境。升级教务管理系统,陆续引进超星泛雅网络教学平台、大学慕课、学堂在线、雨课堂、畅想谷教材平台、国家普通话水平测试管理平台、知网毕业论文(设计管理系统)、校友邦管理系统等平台,使教学管理更加科学、规范,提高数字化服务水平。



加强技能培训,提高教师数字化教学水平。学校重视教师数字化能力培养,借助国家高等教育智慧教育平台、全国高校教师网络培训中心等平台,开展以教育数字化素养提升为主要内容的专项培训,激发教师运用数字化手段改进教学的积极性,提高教学效果。截至目前,选用中国大学慕课开展异步spoc课程门数累计320门,授课学生171791人次。以示范教学包或同步spoc使用学银在线平台课程累计629门。2023年,学校被教育部在线教育研究中心授予“教育数字化合作伙伴”,是全国43所、我省唯一一所高校合作伙伴。


创新评价机制,全力推进教育评价改革


学校按照《深化新时代教育评价改革总体方案》精神和我省“两清单一安排”要求,以深化新时代教育评价改革为引领,提高政治站位,强化责任担当,结合学校实际,改革教师评价,从师德师风、教育教学实绩、教师科研评价、教师育人成效等四个方面,形成了“四位一体”的九江学院教师教育教学实绩评价方案,2021年获批江西省教育评价改革第一批试点单位,《教师教育教学实绩评价》获得首批试点项目。2022学校推送的《分层分类考核,突出教学实绩,助推教师发展》案例成功入选江西省教育评价改革优秀案例,江西教育电视台对我校教育评价改革工作进行了专访。



今年是强化巡视整改工作、实现“十四五”规划目标任务的关键一年,也是学校迎接本科教育教学审核评估推动高质量发展的跨越之年。学校坚持以习近平新时代中国特色社会主义思想为指导,全面贯彻党的二十大和二十届二中全会精神,深入学习贯彻习近平总书记关于教育的重要论述和考察江西重要讲话精神,落实立德树人根本任务,加快推进高质量内涵式发展;积极开展“大抓落实年”活动,全面提升学校核心竞争力、服务高质量发展能力、内部治理效能和干部教师精气神,加快建设特色鲜明高水平应用型大学。

 

教务处供稿

责编:向真 审核:黄强 汪浩

关闭窗口
联系我们

学校地址:江西省九江市前进东路551号   
Email:jjuxb@jju.edu.cn     邮政编码:332005   
招生电话:0792-8310030 8310031    

Copyright © 2020 九江学院版权所有  备案序号:赣ICP备10004574号  赣公网安备36040202000313

访问统计:您是第位访问者